Diseño Conceptual: Modelo Entidad Relación¶
Propuesta didáctica¶
En esta unidad vamos a comenzar a trabajar el RA6: Diseña modelos relacionales normalizados interpretando diagramas entidad/relación.
Criterios de evaluación¶
- CE6b: Se han identificado las tablas del diseño lógico.
 - CE6c: Se han identificado los campos que forman parte de las tablas del diseño lógico.
 - CE6d: Se han analizado las relaciones entre las tablas del diseño lógico.
 - CE6e: Se han identificado los campos clave.
 
Contenidos¶
Bases de datos relacionales:
- Modelo de datos
 
Interpretación de Diagramas Entidad/Relación:
- El modelo E/R. Entidades y relaciones. Cardinalidades. Debilidad.
 - El modelo E/R ampliado. Generalización y especialización. Agregación.
 
Cuestionario inicial
- ¿Conoces algún modelo conceptual?
 - ¿Cuál es el propósito del modelo ER?
 - ¿Qué tres elementos son los más importantes en un modelo ER?
 - ¿Qué valores puede tomar la cardinalidad mínima? ¿Y la máxima?
 - ¿Qué diferencia una entidad fuerte de una débil?
 - A partir de la cardinalidad máxima, ¿Qué tres tipos de relaciones binarias se pueden dar?
 - ¿Qué tipos de atributos conoces?
 - ¿Cómo se representa una entidad con que se identifica mediante dos atributos?
 - ¿Tiene sentido que una relación tenga atributos? ¿Por qué?
 - ¿Qué es una relación reflexiva?
 - ¿Qué conceptos incluye el EER respecto al ER?
 - ¿Qué relación existe entre la generalización y la especialización?
 - ¿Qué relación existe entre una superclase y una subclase?
 - ¿Qué diferencia una restricción de identificación de una cardinalidad mínima a 1?
 - ¿Cuándo se utiliza una agregación o entidad asociativa?
 
Programación de Aula (12h)¶
Esta unidad es la segunda, con lo que se imparte en la primera evaluación, con una duración estimada de 12 sesiones lectivas, durante la última semana de septiembre y la primera quincena de octubre:
| Sesión | Contenidos | Actividades | Criterios trabajados | 
|---|---|---|---|
| 1 | Modelo Entidad Relación. | AC201 | CE6b, CE6c, CE6d | 
| 2 | Entidades. Relaciones - Cardinalidad | ||
| 3 | Relaciones 1:1, 1:N, N:M | AC203 | CE6b | 
| 4 | Atributos. Trabajando las cardinalidades | AC204 | CE6b | 
| 5 | Atributos identificadores. Modelados sencillos | AC205 | CE6b, CE6c, CE6e | 
| 6 | Completando modelos | AC208 | CE6b, CE6c, CE6e | 
| 7 | Restricciones | ||
| 8 | Modelado EER. Generalización. Tipos | AC209 | CE6b, CE6c, CE6e | 
| 9 | Modelados con generalizaciones | AC210 | CE6b, CE6c, CE6e | 
| 10 | Agregaciones | AC212 | CE6b, CE6c, CE6e | 
| 11 | Interpretando modelos | AC215 | CE6b, CE6c, CE6d, CE6e | 
| 12 | Reto - Diseñando una BD | PY216 | CE6b, CE6c, CE6d, CE6e | 
Diseño de Bases de Datos¶
Una vez que hemos trabajado conceptos generales asociados a las bases de datos y los sistemas gestores de bases de datos, tenemos claro que existen diferentes modelos de datos que dan lugar a diferentes tipos de soluciones.
Pero antes de entrar en uno de los modelos, conviene saber cual es el proceso de diseño de una base de datos. Es lógico pensar que un buen diseño sobre los datos va a facilitar el posterior desarrollo de las aplicaciones que explotan la base de datos.
Sistema de información
En la introducción de la unidad anterior estudiamos que un sistema de información define cómo funciona una empresa y el uso que hace de los datos. Veamos un ejemplo concreto sobre una empresa.
Una empresa vende productos a varios clientes. Se necesita conocer los datos personales de los clientes (nombre, apellidos, dni, dirección y fecha de nacimiento). Cada producto tiene un nombre y un código, así como un precio unitario. Un cliente puede comprar varios productos a la empresa, y un mismo producto puede ser comprado por varios clientes.
Los productos los suministran diferentes proveedores. Se debe tener en cuenta que un producto sólo puede ser suministrado por un proveedor, y que un proveedor puede suministrar diferentes productos. De cada proveedor se desea conocer el NIF, nombre y dirección.
El objetivo general del diseñar bases de datos es ofrecer una base de datos bien estructurada y eficiente que cumpla los requisitos de usuarios y empresas. Además de cumplir estos requisitos, un diseño de bases de datos, generalmente, cumple cinco objetivos comunes (los cuales trabajaremos a lo largo del curso):
- Coherencia e integridad de los datos.
 - Mantenibilidad y facilidad de uso.
 - Rendimiento y optimización.
 - Seguridad de los datos.
 - Escalabilidad y flexibilidad.
 
Así pues, antes de comenzar el diseño, el primer paso y más crítico es determinar los requisitos de la base de datos mediante un sistema de información, describiendo el problema que la base de datos debe cubrir. Este paso está más asociado a la ingeniería del software y lo estudiarás en detalle en el módulo de Entornos de Desarrollo.
Las fases que se realizan a la hora de diseñar una base de datos son tres:
- Diseño conceptual: a partir de los requisitos y entendido el problema (conocido como el mundo real), mediante un modelo conceptual de alto nivel (EER) crearemos el esquema conceptual.
 - Diseño lógico: transformación de un modelo conceptual a un modelo de datos concreto para poder representar el problema (relacional, jerárquico, ...). En este paso, ya nos tenemos que haber decidido por un modelo de datos, y en algunos casos, incluso por un SGBD concreto. El resultado del diseño lógico es el esquema lógico/canónico.
 - Diseño físico: sobre el modelo lógico de datos del punto anterior sobre un SGBD concreto, se define la representación física de las estructuras, obteniendo el esquema físico/interno.
 
Estas tres fases se resumen en el siguiente gráfico:
    En las siguientes unidades vamos a ir pasando de una fase del diseño a la siguiente. En nuestro caso, en el modelo conceptual aprenderemos el modelo Entidad Relación, como modelo lógico veremos el Modelo Relacional, y como modelo físico, usaremos el sublenguaje DDL de SQL, ya centrándonos en un SGBD concreto.
Así pues, en esta unidad comenzamos con el diseño conceptual a través del modelo conceptual más extendido, el modelo Entidad-Relación.
Reto I - Diseñamos¶
A lo largo de las tres siguientes unidades vamos a desarrollar una base de datos desde cero. Para ello, en equipos de 3-4 personas, y siguiendo un enfoque metodológico de Aprendizaje Colaborativo basado en Retos, cada equipo va a definir:
- Un sistema de información.
 - El modelo entidad relación (diseño conceptual)
 - El modelo relacional (diseño lógico)
 
Si no se os ocurre ningún sistema de información, algunas propuestas que podéis diseñar son la base de datos de un gimnasio, una academia de idiomas, una biblioteca, un liga amateur de fútbol/baloncesto o la base de datos de un festival de música.
Durante el desarrollo del reto estableceremos diferentes hitos que deberéis cumplir, a modo de entregables. En cada unidad dedicaremos una o más sesiones a trabajar el reto y compartir el resultado con la clase.
En la prueba escrita que realizaremos a finales de la unidad 4 aparecerán actividades sobre alguna de las soluciones creadas.
El modelo Entidad Relación¶
Entendemos como modelo conceptual el conjunto de conceptos y reglas que nos permiten aplicar una serie de abstracciones con el propósito de definir y manipular datos de la realidad, almacenándola en una base de datos. Debemos incidir en el hecho de que los modelos conceptuales son modelos incompletos ya que no pueden captar la totalidad de la semántica del mundo real.
Centrándonos en el modelo entidad/relación, cuyo nombre completo es modelo entidad/interrelación (entity/relationship en inglés), es un modelo de datos conceptual de alto nivel, propuesto por Peter Chen en 1976, y vigente a día de hoy por su simplicidad y legibilidad, ya que el resultado del análisis del problema se representa de forma visual mediante diagramas entidad/relación, representado mediante cajas y líneas que las unen. Ha tenido numerosas extensiones y aportaciones de muchos otros autores, teniendo soporte por múltiples herramientas de software de diseño (CASE), lo que ha dado lugar a que no exista un único modelo ER, sino una familia de modelos.
El modelo ER describe el mundo real como un conjunto de entidades y sus atributos, así como las relaciones existentes entre diferentes entidades.
Nomenclatura¶
A la hora de nombrar a los diferentes elementos, en todos los casos, es recomendable no utilizar espacios en blanco ni tildes, para facilitar la futura transformación al modelo físico.
- Las entidades suelen ser sustantivos y se nombran en singular y mayúsculas.
 - Los atributos también en singular, pero en minúsculas.
 - Las relaciones son verbos en mayúsculas.
 - Para las palabras compuestas, utilizaremos la convención camelCase, que une las palabras poniendo la primera letra en mayúsculas. Ejemplos de atributos serían mediante camelCase serían 
nombreCompletoocodigoPostal. 
Elementos¶
Una entidad es cualquier persona, concepto, suceso o evento (en definitiva, cualquier cosa) con existencia independiente sobre la cual se desea almacenar información.
La entidad representa un tipo de objeto, el concepto que permite representar a un conjunto de objetos similares. Por ejemplo Persona, Cliente, Alumno, Asignatura, etc... serían entidades.
Por otro lado, una entidad define de forma genérica a un conjunto de objetos a través de propiedades (o atributos): cualquier información que interesa guardar sobre las entidades.
Se obtienen mediante un proceso de abstracción que se conoce como clasificación. Ejemplos de atributos serían nombre, dirección, fecha de nacimiento, saldo, teléfono, etc...
Finalmente, una relación es una asociación entre entidades.
Un tipo de relación en un modelo de datos permite representar un conjunto de relaciones de características similares.
Igual que las entidades, las relaciones también pueden tener atributos, para representar información que no es propia de ninguno de los objetos participantes en la relación. Ejemplos de relaciones serían Matricular, Contratar, Reservar, etc...
El modelo conceptual también define una serie de propiedades sobre los elementos, como son las propiedades:
- 
estáticas: restricciones sobre las entidades y relaciones. Por ejemplo, la restricción de integridad estática, limita las extensiones (ocurrencias) válidas (permitidas) para una propiedad. Existen varios tipos:
- Sobre atributos: valores posibles, valor no nulo.
 - Sobre entidades: restricción de identificación.
 - Sobre relaciones: restricciones de cardinalidad.
 
 - 
dinámicas: operaciones sobre los objetos o sus relaciones, relaciones entre operaciones (transacciones) y restricciones dinámicas sobre la evolución de los objetos y sus relaciones, como por ejemplo, "El número de alumnado matriculado en una asignatura debe ser menor o igual a 20".
Operación vs Transacción
Una operación es una acción elemental (indivisible) sobre un objeto o una relación. Las operaciones permiten crear, eliminar, modificar y consultar objetos y relaciones.
Una transacción es una secuencia de operaciones que se considera atómica en lo que se refiere a su ejecución. Es decir, se ejecutan todas sus operaciones o ninguna de ellas, como por ejemplo, al realizar una transferencia bancaria.
Las bases de datos soportan las transacciones gracias a las propiedades ACID (que estudiamos en la sesión anterior)
 
Elaborando el modelo I¶
Una vez conocemos a muy alto nivel los elementos de un modelo ER, nos podemos preguntar ¿Cómo los deducimos? Normalmente, tras diversas entrevistas con el cliente o a partir de la toma de requisitos previos, disponemos de un sistema de información que sirve de base del modelo. El primer paso es identificar las entidades mediante los sustantivos y las relaciones con los verbos. Con esta información, realizaremos un esbozo inicial centrándonos únicamente en las entidades y sus relaciones, sin tener en cuenta los atributos.
Por ejemplo, supongamos el siguiente sistema de información sobre una empresa que se dedica al alquiler de bicicletas. A los usuarios del servicio, como puede ser BiciElx o BiciMad, se les entrega una tarjeta que contendrá sus datos personales, así como su saldo disponible. Todas las bicicletas tienen un código que las identifica, y se registra su estado actual (ya sea disponible o en uso), y la estación donde se encuentra. Cuando un usuario alquila una bicicleta, también se registra cuándo y dónde la recoge y devuelve.
Analizando el texto, si en una frase aparecen dos sustantivos conectados por un verbo, es muy probable que los sustantivos sean entidades que estén relacionadas mediante un relación representado por el verbo.
Entonces, sobre el sistema de información recién expuesto ¿Qué entidades hemos detectado? Claramente, tenemos USUARIO y BICICLETA, las cuales representaremos mediante un rectángulo y mediante un rombo con la relación ALQUILAR.
    Una vez que tenemos una idea general de cómo llegar a elaborar un diseño, vamos a conocer en detalle los diferentes elementos y sus características.
Entidades¶
Una entidad es cualquier objeto (real o abstracto) sobre el que queremos almacenar información en la base de datos.
Se representa mediante un rectángulo con el nombre de la entidad en singular y mayúsculas. Se suele identificar con un sustantivo y suelen estar asociados a objetos (coche, libro, vehículo, etc...), personas (cliente, empleado, proveedor, ...), lugares (ciudad, provincia, etc...), organizaciones (hospital, aula, empresa, ...), etc...
    Control de redundancia
Cada entidad solo puede aparecer una única vez en el modelo, con lo que no podemos repetir el nombre de dos entidades en el mismo modelo.
    Existe dos tipos de entidades:
- Regulares o fuertes: existen por sí mismas, sin necesidad de otra entidad. Por ejemplo, los clientes de nuestra empresa. Se representan mediante un rectángulo simple.
 - 
Débiles: su existencia depende de otra entidad. Por ejemplo, los familiares de los clientes sería una entidad débil, ya que no tiene sentido almacenarlos si ya no tenemos a los clientes. Se representan mediante un rectángulo doble.
Una entidad débil se identifica por sus propiedades y por las propiedades de las entidades de las que depende. Además, al eliminar la entidad fuerte, también se elimina la entidad débil.
 
Finalmente, el término ocurrencia (o instancia de entidad) indica un elemento de la entidad, un objeto en concreto. Por ejemplo, en la entidad PRODUCTO, una ocurrencia sería Bolígrafo azul de gel cuyo código es BOLIAZUL01 y fecha de alta en el sistema el 1/1/24.
Relaciones¶
Una relación representa una asociación, relacionando los datos del modelo. Para ello, dibujaremos un rombo que unirá las entidades que participan en la relación, y la nombraremos mediante un verbo en mayúsculas:
    Realmente una relación entre dos entidades contiene dos direcciones, de manera que la relación COMPRAR se puede dividir en que:
- Un 
CLIENTEcompra uno o más productos, de manera que la relación va deCLIENTEhaciaPRODUCTO. - Un 
PRODUCTOlo pueden comprar uno o más clientes, de manera que la relación va dePRODUCTOhaciaCLIENTE. 
Notación
Existen múltiples notaciones para representar las relaciones (las entidades se suelen representar igual en todas las notaciones). En los apuntes vamos a utilizar tanto la notación empleada por la herramienta ERDPlus (también conocida como de pata de gallo), la notación de Chen (con las cardinalidades mínima y máxima) así como diferentes notaciones empleadas de forma generalizada por las empresas.
Una vez dominada una notación es muy fácil entender y cambiar a cualquiera de las otras. Eso sí, debes ser constante y modelar siempre con la misma notación.
Grado¶
Se denomina grado de una relación a la cantidad de entidades involucradas en una relación, lo que nos permite clasificarlas las relaciones en:
- binarias: son las más comunes, e implica la participación de dos entidades.
 - ternarias: participan tres entidades. A ser posible, es mejor simplificarlas mediante el uso de varias relaciones binarias y agregaciones. Por ejemplo, la relación existente entre un libro, su autor y la editorial donde se publica el libro. En este curso no vamos a trabajar las relaciones ternarias y en su caso, cuando sea posible, haremos uso de agregaciones o entidades asociativas.
 - n-arias: muy excepcionales, ya que involucran 4 o más entidades.
 - reflexivas (unarias): son relaciones binarias entre la misma entidad. Por ejemplo, una persona se casa con otra persona.
 
Cardinalidad¶
La cardinalidad define la cantidad de ocurrencias de una entidad que se relacionan con una relación (que a su vez se relaciona con otra entidad).
Para ello, definimos las cardinalidades:
- mínima (también conocido como participación): indica el número mínimo de asociaciones en las que aparecerá cada ejemplar de la entidad. Los valores que puede tomar son cero (opcional) o uno (obligatorio)
 - máxima: indica el número máximo de relaciones en las que puede aparecer cada ejemplar de la entidad. Los valores pueden ser uno o N (muchos).
 
La cardinalidad entre una entidad y una relación se representa entre paréntesis indicando el valor mínimo a la izquierda y el mayor a la derecha mediante Card(E,R) = (min, max). Las posibles combinaciones son:
(0, 1)- Una ocurrencia de una entidad se puede relacionar con ninguna o una ocurrencia de otra/s entidad/es.(1, 1)- Una ocurrencia de una entidad se relaciona siempre con una ocurrencia de otra/s entidad/es.(0, N)- Una ocurrencia de una entidad se puede relacionar con ninguna o muchas ocurrencias de otra/s entidad/es.(1, N)- Una ocurrencia de una entidad se puede relacionar con una o muchas ocurrencias de otra/s entidad/es.
Para averiguar la cardinalidad entre dos entidades vía una relación, cogemos una ocurrencia de una entidad y nos preguntamos con cuantas ocurrencias de la otra entidad se va a relacionar.
Pongamos un ejemplo. Si pensamos en la relación que existe un producto y la categoría a la que pertenece, tendremos dos cardinalidades para cada lado de la relación.
Si tenemos un producto concreto ¿A cuántas categorías va a pertenecer como mínimo y como máximo? ¿El Bolígrafo azul de gel a cuantas categorías pertenece?
Card(PRODUCTO, PERTENECER) = (1, 1)- Un producto siempre pertenece a una categoría
Y en el otro sentido, dada una categoría concreta, ¿cuántos productos van a pertenecer a esta categoría? Si pensamos en la categoría Papelería, tendremos muchos productos diferentes.
Card(CATEGORIA, PERTENECER) = (0, N)- Una categoría puede no tener productos, pero si tiene, pertenecerán muchos.
Representación
Para representar la cardinalidad en el modelo ER, las cardinalidades se anotan en el extremo opuesto de la entidad, utilizándose la regla Entidad, Relación, Cardinalidad, Entidad:
    
Así pues, si aplicamos la regla de izquierda a derecha tenemos PRODUCTO, PERTENECER, (1,1), CATEGORIA, lo que significa que un producto pertenece siempre a una categoría y como mucho a una también. En cambio, si la aplicamos de derecha a izquierda tenemos CATEGORIA, PERTENECER, (0,N), PRODUCTO indica que a una categoría puede no pertenecer ningún producto pero también muchos.
Tipos¶
Si nos fijamos en las cardinalidades máximas, tenemos tres tipos de relaciones binarias:
- 1:1 (uno a uno) – Un elemento de la primera relación se corresponde con uno solo de la segunda y viceversa. Por ejemplo, una pantalla digital está en un aula y en un aula sólo hay una pantalla digital.
 - 1:N (uno a muchos) – Un elemento de la primera relación se corresponde con uno o varios de la segunda y uno de la segunda se relaciona con uno solo de la primera. Por ejemplo, un trabajador solo puede trabajar en una empresa y en la empresa puede haber muchos trabajadores.
 - N:M (muchos a muchos) – Un elemento de la primera relación se corresponden con muchos de la segunda y viceversa. Por ejemplo, un alumno puede estar matriculado en varias asignaturas y en una asignatura puede haber muchos alumnos.
 
Para representar las relaciones, además de la notación de Chen (indicando las cardinalidades en el lado opuesto), utilizaremos la notación de pata de gallo:
| Descripción | Símbolo | 
|---|---|
| Un anillo representa "cero" | ![]()  | 
| Un guion representa "uno" | ![]()  | 
| La pata de gallo representa "muchos" (N) | ![]()  | 
Para ello, dibujaremos la cardinalidad máxima lo más cerca de cada entidad y la mínima lo más separada. En la siguiente tabla se supone que tenemos la relación a la izquierda y la entidad a la derecha:
| Descripción | Cardinalidad | Símbolo | 
|---|---|---|
| Anillo y guion | (0, 1) | ![]()  | 
| Guion y guion | (1, 1) | ![]()  | 
| Anillo y pata de gallo | (0, N) | ![]()  | 
| Guion y pata de gallo | (1, N) | ![]()  | 
Relación 1:1¶
En las relaciones uno a uno, las dos cardinalidades máximas toman el valor 1, e indican que una ocurrencia de la entidad A se relaciona con sólo uno de la B, y viceversa.
    
    Si nos fijamos en las ocurrencias de las entidades, vemos como cada departamento tiene asignado siempre un empleado y sólo uno. Por ello, Card(DPTO, DIRIGIR) = (1,1). En cambio, tenemos empleados que no tienen asignado ningún departamento, y en el caso de tenerlo, sólo tienen uno, lo que implica que Card(EMPLEADO, DIRIGIR) = (0,1).
Como las dos cardinalidades máximas son 1, decimos que la relación es uno a uno.
Autoevaluación
¿En qué cambiaría el gráfico de ocurrencias si las cardinalidades fueran Card(DPTO, DIRIGIR) = (0,1) y Card(EMPLEADO, DIRIGIR) = (1,1)?
¿Cuáles pueden quedarse sin relacionar? ¿Los departamentos? ¿Los empleados?
Todas las posibles combinaciones de cardinalidades de una relación 1:1 son:
- 
Card(A,R) = (0,1)Card(B,R) = (0,1)
    Relación 1:1 (0,1)-(0,1)  - 
Card(A,R) = (1,1)Card(B,R) = (0,1)
    Relación 1:1 (1,1)-(0,1)  - 
Card(A,R) = (0,1)Card(B,R) = (1,1)
    Relación 1:1 (0,1)-(1,1)  - 
Card(A,R) = (1,1)Card(B,R) = (1,1)
    Relación 1:1 (1,1)-(1,1)  
¿1:1 imposible?
Imagina que tenemos una relación 1:1 con las dos cardinalidades mínimas también a 1.
Si cuando damos de alta una ocurrencia de la entidad A necesitamos de otra ocurrencia de la entidad B, y viceversa, nos encontramos con la paradoja circular del dilema del huevo y la gallina.
Para evitar este problema, una de las dos cardinalidades mínimas se deja a 0, aquella que consideremos menos crítica.
Relación 1:N¶
En las relaciones uno a muchos, en un sentido hay una cardinalidad máxima de uno, y en la otra de N, es decir, una ocurrencia de la entidad A se relaciona con una de la entidad B, pero una ocurrencia de la entidad B lo hace con muchas de la entidad A.
En el siguiente ejemplo, tenemos que cada producto tendrá una categoría y en cambio, que de una categoría, tendremos muchos productos.
    
    Si nos fijamos en las ocurrencias de las entidades, vemos como un producto pertenece a una categoría, y siempre a una. Por ello, Card(PRODUCTO, PERTENECER) = (1,1). En cambio, tenemos categorías a las que pertenecen muchos productos, e incluso categorías sin productos, lo que implica que Card(CATEGORIA, PERTENECER) = (0,N).
Autoevaluación
¿En qué cambiaría el gráfico de ocurrencias si las cardinalidades fueran Card(PRODUCTO, PERTENECER) = (0,1) y Card(CATEGORIA, PERTENECER) = (1,N)?
¿Y si les damos la vuelta siendo Card(PRODUCTO, PERTENECER) = (1,N) y Card(CATEGORIA, PERTENECER) = (0,1)?
Todas las posibles combinaciones de cardinalidades de una relación 1:N son:
- 
Card(A,R) = (0,N)Card(B,R) = (0,1)
    Relación 1:N (0,N)-(0,1)  - 
Card(A,R) = (1,N)Card(B,R) = (0,1)
    Relación 1:N (1,N)-(0,1)  - 
Card(A,R) = (0,N)Card(B,R) = (1,1)
    Relación 1:N (0,N)-(1,1)  - 
Card(A,R) = (1,N)Card(B,R) = (1,1)
    Relación 1:N (1,N)-(1,1)  
¿1:N imposible?
Del mismo modo que en la relación 1:1, imagina que tenemos una relación 1:N con las dos cardinalidades mínimas también a 1.
En este caso, la cardinalidad que es (1,N) debe pasar a ser (0,N).
    
Supuesto I Empresa
Queremos gestionar la información sobre los empleados de una empresa, a partir de las siguientes condiciones: para cada empleado dispondremos de su DNI, nombre, fecha de nacimiento, salario y departamento en el que trabaja.
De cada departamento sabremos su nombre, el número del despacho en el que se ubica y conoceremos quien es el jefe de dicho departamento.
Solución
El primero paso es, a partir del enunciado, identificar las entidades buscando los sustantivos.
"Queremos gestionar la información sobre los empleados de una empresa, a partir de las siguientes condiciones: para cada empleado dispondremos de su DNI, nombre, fecha de nacimiento, salario y departamento en el que trabaja. De cada departamento sabremos su nombre, el número del despacho en el que se ubica y conoceremos quien es el jefe de dicho departamento."
Tras su revisión, deducimos que tenemos empleados y departamentos, que serán nuestras dos entidades principales: EMPLEADO y DPTO (hemos reducido la palabra para reducir el tamaño del diagrama). 
El siguiente paso es localizar las relaciones. Para ello, buscaremos los verbos que relacionen las entidades localizadas.
"Queremos gestionar la información sobre los empleados de una empresa, a partir de las siguientes condiciones: para cada empleado dispondremos de su DNI, nombre, fecha de nacimiento, salario y departamento en el que trabaja. De cada departamento sabremos su nombre, el número del despacho en el que se ubica y conoceremos quien es el jefe de dicho departamento.".
Así pues, tenemos dos relaciones: TRABAJAR y SER_JEFE.
Y por último, localizamos los atributos de las entidades y de las relaciones. Para ello, buscaremos los adjetivos y complementos que describan a las entidades y relaciones:
"Queremos gestionar la información sobre los empleados de una empresa, a partir de las siguientes condiciones: para cada empleado dispondremos de su DNI, nombre, fecha de nacimiento, salario y departamento en el que trabaja. De cada departamento sabremos su nombre, el número del despacho en el que se ubica y conoceremos quien es el jefe de dicho departamento.".
Así pues, hemos localizado las siguientes entidades y sus atributos:
- Atributos de 
EMPLEADO:dni(atributo identificador),nombre,fecha de nacimiento,salario. - Atributos de 
DPTO:nombre,número de despacho. 
    
No olvides que las entidades y las relaciones se nombran en mayúsculas y los atributos en minúsculas. También es recomendable nombrar todos los elementos sin espacios en blanco, para facilitar su posterior transformación al modelo relacional.
¿Y por qué no he añadido en EMPLEADO como atributo el departamento? ¿Y en DPTO el jefe? En ambos casos, no son son atributos de las entidades, sino que se traducen en las relaciones:
- Relación 1:N nombrada como 
TRABAJARentreDEPARTAMENTOYEMPLEADO, de manera que en un departamento trabajan muchos empleados, pero un empleado sólo trabaja en un departamento. - Relación 1:1 nombrada como 
SER_JEFEentreDEPARTAMENTOyEMPLEADO. Un empleado es jefe de un departamento, y en un departamento, un empleado es el jefe. 
Este modelo demuestra que dos entidades se pueden relacionar mediante más de una relación, incluso con diferentes cardinalidades.
Relación N:M¶
En las relaciones muchos a muchos, en los dos sentidos hay una cardinalidad máxima de muchos, es decir, una ocurrencia de la entidad A se relaciona con muchas de la entidad B, y una ocurrencia de la entidad B lo hace con muchas de la entidad A.
En el siguiente ejemplo, tenemos que cada empleado puede trabajar en muchos proyectos, y que en cada proyecto, pueden trabajar muchos empleados:
    
    Si nos fijamos en las ocurrencias de las entidades, vemos como un empleado trabaja en uno o más proyectos (o en ninguno). Por ello, Card(EMPLEADO, TRABAJAR) = (0,N). En cambio, tenemos proyectos en los que trabajan varios empleados, o incluso proyectos sin empleados, lo que implica que Card(PROYECTO, TRABAJAR) = (0,N).
Autoevaluación
Igual que en las relaciones 1:1 y 1:N, ¿Serías capaz de anotar las combinaciones de cardinalidades y modelar todos los tipos de relaciones N:M posibles?
¿Tiene sentido que las cardinalidades mínimas, en las relaciones N:M, sean 1? ¿Por qué?
Relaciones N:M con fechas¶
En algunos casos, las relaciones muchos a muchos pueden tener múltiples ocurrencias entre las mismas entidades en fechas distintas.
Por ejemplo, en el contexto de una biblioteca, si pensamos en la relación PRESTAR entre LIBRO y USUARIO, podemos deducir que un usuario puede llevarse prestados muchos libros y un libro lo pueden prestar muchos usuarios. Pero ¿cómo modelamos que un usuario se lleva el mismo libro en fechas diferentes?
Si ponemos un atributo fecha en la relación, estamos almacenando la fecha del préstamo, pero no indicamos de ninguna manera que podemos tener más de una fecha. Una solución factible es hacer el atributo fecha multivaluado, lo que cubriría el caso.
    Otra posibilidad es crear una entidad débil, por ejemplo, PRESTAMO, con restricciones de ID con LIBRO y USUARIO.
Relaciones reflexivas¶
    Las relaciones reflexivas (o unarias) son aquellas relaciones de grado uno donde la misma entidad cumple dos roles diferentes en la relación, los cuales se representan escribiéndolo en cada lado de la relación.
Algunos ejemplos comunes son cuando una persona se casa con otra persona, una pieza que se compone de otras piezas o un empleado es responsable de otro empleado.
Vamos a centrarnos en el caso de que un empleado sea el responsable de otro, donde podemos decir que todo empleado trabaja para otro pero que el empleado responsable (el jefe) lo es de varios empleados, lo que daría lugar a una relación 1:N. Así pues, creamos una relación TRABAJAR y la unimos con EMPLEADO por los dos sentidos de la misma, y anotamos el rol en cada una de las cardinalidades.
Rol¶
Acabamos de ver que dependiendo del sentido de la relación, le hemos asignado un rol a cada lado de la relación. El rol indica la función que cumple una entidad en una relación concreta.
Se representa poniendo el nombre del rol a cada lado de la relación, y en minúsculas. Por lo general, el rol se nombra con un sustantivo o con un adjetivo que describa la función que cumple la entidad en la relación, como en el ejemplo anterior, donde un EMPLEADO puede ser jefe de otros empleados. Dicho esto, lo normal es que el rol se pueda deducir del nombre de la entidad y de la relación, por lo que no es obligatorio ponerlo.
Nomenclatura UA
En la Universidad de Alicante emplean rombos coloreados para expresar las cardinalidades máximas a N:
    
Atributos¶
Los atributos describen propiedades de las entidades y de las relaciones, y se representan mediante elipses u óvalos conectado a la entidad o la relación mediante una línea. Es importante destacar que en una misma entidad, el nombre de los atributos no se puede repetir, pero sí en entidades diferentes.
    Existen diferentes tipos de atributos:
- Identificador (clave): atributos únicos que identifican las ocurrencias de la entidad. Se subraya la palabra, como el 
dnique identifica a un cliente (no tendremos dos clientes con el mismo DNI) - Compuesto: agrupación de varios atributos, ya sean simples o compuestos. Por ejemplo, el campo 
direccionse compone de la calle, número, etc... Se representa mediante óvalos conectados entre sí, y pondremos el nombre compuesto entre paréntesis. - Multivaluado: el atributo puede tomar varios valores, como el 
telefonodel cliente, que realmente puede almacenar el fijo, el móvil y el número del trabajo. Se representa mediante un doble óvalo. (en otras notaciones, se pone unanal lado del conector del atributo) - Derivado: Su valor se deduce a partir de otros atributos de la misma entidad, otras entidades con las que se relaciona o se calcula a partir de un dato. Por ejemplo, el campo 
edadse obtiene a partir de la fecha de nacimiento del cliente. Se representa mediante un óvalo con el borde punteado. - Opcional: el atributo puede contener valores nulos, como el 
email. - No nulo: opuesto al atributo opcional, marca el atributo como obligatorio. En alguna notaciones se indica con un pequeño circulo entre el conector y el óvalo.
 - En una relación: Su valor depende de la relación, no de ninguna entidad
 
Autoevaluación
Piensa en dos entidades que tengan una relación con la cardinalidad que consideres, e identifica al menos un atributo de cada tipo.
Identificadores¶
Recuerda esta frase: Toda entidad debe tener uno o más atributos identificadores. Más adelante veremos que en algún caso particular de entidad no es necesario, pero por lo general, al realizar el modelo conceptual siempre debemos comprobar si hemos identificado un atributo identificador para cada entidad.
Respecto a los atributos identificadores podemos tener:
- Atributos identificadores sencillos. Un atributo identifica de forma unívoca a una ocurrencia de la entidad. Por ejemplo, el 
isbnde un libro. - Atributos identificadores compuestos, donde una entidad se identifica por dos o más atributos a la vez. Por ejemplo, una calle que se identifique por el tipo de vía y por el nombre de la calle, de manera que no es lo mismo la "Avenida América" que la "Calle América".
 - Varios atributos candidatos que pueden identificar a la entidad. Por ejemplo, una persona que podemos identificar mediante su DNI, número de pasaporte, número de la seguridad social, etc.. Todos los atributos pueden identificar a la entidad 
PERSONA. Lo que haremos es elegir uno de ellos como identificador (el más común o importante dependiendo del contexto del problema), y el resto de atributos se consideran claves alternativas, y se marcan como que aceptan valores únicos subrayando el nombre de los atributos con una línea troceada.
¿Y si tenemos una entidad que no tiene aparentemente ningún atributo identificador? En ese caso, crearemos un nuevo atributo que lo haga, comocodigooid, y más adelante, el SGBD le dará un valor secuencial. - Atributos identificadores que se complementan con otra entidad (este tipo lo estudiaremos en esta unidad dentro de las Restricciones)
 
Dicho esto, un atributo identificador, como su propio nombre indica, debe identificar a la entidad de forma única, siempre debe tener valor (no admite nulos), debe ser estable (a priori, no debería cambiar), mejor si es sencilla y corta, y debe evitar la redundancia.
Por ejemplo, pensemos en una entidad USUARIO, la cual tiene los atributos login, password, email, nombre y telefono. Si analizamos sus características, claramente, los atributos candidatos serían login y email, aunque como un usuario puede cambiar su email (por ejemplo, entre el personal y el de trabajo), sería recomendable utilizar el atributo login como atributo identificador.
| Nombre atributo | único | siempre valor | estable | sencilla | 
|---|---|---|---|---|
login | 
Sí | Sí | Sí | Sí | 
password | 
No | Sí | No | No | 
email | 
Sí | Sí | No | Sí | 
nombre | 
No | Sí | Sí | Sí | 
telefono | 
No | No | No | Sí | 
Autoevaluación
Piensa en una entidad PRODUCTO y deduce al menos 5 atributos que comparten todos los productos ¿Qué atributo consideras identificador? ¿Es un atributo identificador simple o compuesto? Por último, ¿has considerado otros atributos como candidatos? 
Elaborando el modelo II¶
Ahora que ya conocemos en detalle todos los elementos del modelo conceptual, y tras haber modelado las entidades y las relaciones, nos centraremos en los atributos, las cardinalidades de las relaciones y las posibles restricciones.
Si retomamos el ejemplo inicial sobre el sistema de alquiler de bicicletas, teníamos que "A los usuarios del servicio, como puede ser BiciElx o BiciMad, se les entrega una tarjeta que contendrá sus datos personales, así como su saldo disponible. Todas las bicicletas tienen un código que las identifica, y se registra su estado actual (ya sea disponible o en uso), y la estación donde se encuentra. Cuando un usuario alquila una bicicleta, también se registra cuándo y dónde la recoge y devuelve."
Y habíamos modelado inicialmente la siguiente solución:
    El siguiente paso es localizar los atributos. Si nos centramos en USUARIO, podemos inferir los atributos nombre, apellidos, teléfono, email y saldo. En el caso de BICICLETA tenemos código, estado, estación. Finalmente, de la relación ALQUILAR añadiremos los atributos fechaA y fechaB (los podemos agrupar como un atributo compuesto), así como lugarA y lugarB considerando A y B como el origen y el destino (es decir, dónde se recoge una bicicleta y luego dónde se devuelve).
En el caso de las entidades, en el caso de BICICLETA, claramente la identificaremos mediante el atributo código, pero en el caso del USUARIO, no lo tenemos más claro. En nuestro caso, vamos a marcar el email como atributo identificador (aunque perfectamente podríamos haber creado un nuevo atributo id).
    A continuación, nos centramos en las cardinalidades de la relación:
- Dado un usuario, ¿Cuantas bicicletas puede alquilar? Muchas ¿Y podemos tener usuarios que no alquilen ninguna bicicleta? Sí, cuando se crean y todavía no han empleado el servicio. Así pues, 
Card(USUARIO, ALQUILAR) = (0,N) - Dada una bicicleta. ¿Cuantos usuarios la pueden alquilar? Muchos ¿Y podemos tener bicicletas que no han sido alquiladas todavía? Sí, cuando se adquieren y todavía no han alquiladas. Así pues, 
Card(BICICLETA, ALQUILAR) = (0,N) 
    En resumen, los pasos que seguiremos a la hora de modelar un sistema de información son:
- Leer y comprender el problema.
 - Localizar las entidades y relaciones candidatas. Para ello, sobre el enunciado, podemos rodear con un rectángulo las entidades (sustantivos) y con un rombo las relaciones (rombos).
 - De las entidades, extraer los atributos, evitando la duplicidad y usando relaciones cuando sea necesario. Para cada entidad, debemos comprobar si tenemos uno o más atributos identificadores.
 - Comprobar si alguno de los atributos debe ir en una relación en vez de una entidad.
 - Analizar y definir las cardinalidades de las relaciones, comenzando por la máxima, para luego fijar la mínima y comprobar si las entidades participantes en la relación son fuertes o débiles.
 - Revisar el modelo final y comprobar posibles relaciones redundantes o atributos derivados.
 
Supuesto II Carreteras
Se desea diseñar una base de datos que contenga la información relativa a todas las carreteras de España. Se pide realizar el diseño del modelo ER sabiendo que:
- Las carreteras se encuentran divididas en tramos.
 - Un tramo, del que nos interesa su longitud, siempre pertenece a una única carretera y no puede cambiar de carretera.
 - Un tramo puede pasar por varios términos municipales, siendo un dato de interés el km del tramo por el que entra en dicho término municipal y el km por el que sale.
 - Existen una serie de áreas en las que se agrupan los tramos, cada uno de los cuales no puede pertenecer a más de un área.
 
Solución
Primero localizamos las entidades y sus atributos:
- Entidades: 
CARRETERA,TRAMO,MUNICIPIO,AREA - Atributos: cada entidad tendrá un atributo identificador, y cómo en el enunciado no se indica, en unos casos creamos un atributo 
codigoy en otros con el nombre es suficiente (como es el caso deMUNICIPIO). Como atributo propio, cadaTRAMOtiene un atributolongitud. 
Las relaciones son:
- Relación 1:N nombrada como 
PERTENECERentreCARRETERAYTRAMO, ya que "las carreteras se encuentran divididas en tramos" y "un tramo, del que nos interesa su longitud, siempre pertenece a una única carretera y no puede cambiar de carretera". - Relación N:M nombrada como 
PASARentreTRAMOyMUNICIPIO, ya que "un tramo puede pasar por varios términos municipales", y aunque no lo indica de forma explícita, deducimos que por un municipio pueden pasar varios tramos. Además, añadimos dos atributos en la relación para almacenar "el km del tramo por el que entra en dicho término municipal y el km por el que sale". Si hubiéramos colocado los atributos enTRAMOo enMUNICIPIOno tendrían el mismo significado, ya que nos interesa el dato de la relación entre las dos entidades y no de una de ellas por separado. - Relación 1:N nombrada como 
AGRUPARentreTRAMOYAREA, ya que "existen una serie de áreas en las que se agrupan los tramos, cada uno de los cuales no puede pertenecer a más de un área.". 
    
Restricciones¶
En el apartado de Entidades vimos que tenemos entidades fuertes y débiles, y en las débiles su existencia depende de otra entidad, de manera que se identifica por sus propiedades y por las propiedades de las entidades de las que depende.
Existencia e identificación¶
Las entidades débiles, que representamos mediante un doble rectángulo, presentan dos tipos de dependencia:
- 
Dependencia en existencia: la entidad débil no puede existir sin la entidad débil, lo que implica que, si desaparece una instancia de entidad fuerte desaparecerán las instancias de entidad débiles que dependan de la primera. La representación de este tipo de dependencia incluirá una
Een el conector o en el interior de la relación débil. En todos casos las restricciones de existencia implican que la cardinalidad mínima es 1. - 
Dependencia en identificación: debe darse una dependencia en existencia y además, una ocurrencia de la entidad débil no puede identificarse por sí misma, debiendo hacerse mediante los atributos identificadores de la entidad fuerte asociada. La representación de este tipo de dependencia incluirá una
IDen el conector o en el interior de la relación débil. También se puede representar con un rombo doble. Además de que la cardinalidad mínima será 1, es muy común que en estos casos, la relación tenga una cardinalidad de 1:N. 
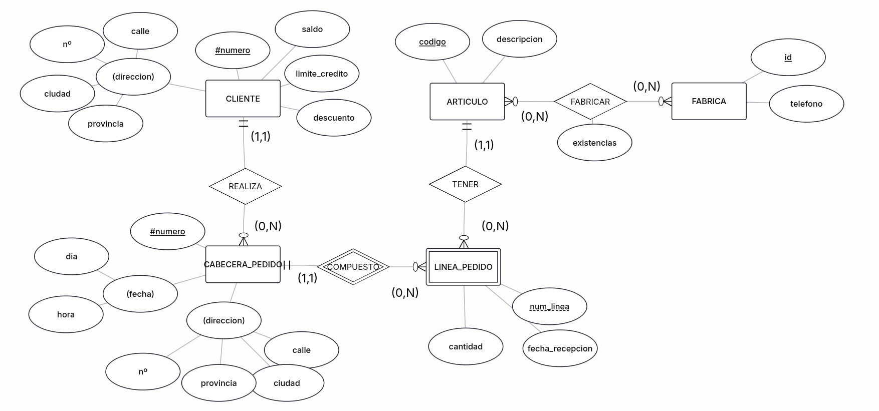
    En el ejemplo del gráfico tenemos una relación que tiene una restricción de identificación entre una línea de pedido (entidad débil) respecto a un pedido (entidad fuerte). El pedido tendrá un código y un montante total que se calcula a partir de los valores de las líneas de pedido. La propia restricción de identificación implica que las líneas de pedido realmente se identifican por su número de línea y por el código del pedido, por ejemplo la línea 1 del pedido R2024A01, la línea 2 del mismo pedido, etc... o la línea 1 de otro pedido diferente.
En las restricciones de identificación es muy común que la entidad débil se identifique mediante un número o código secuencial, el cual se reinicia por cada cambio de la entidad fuerte. Por ejemplo, pensemos en que todos los apartamentos de un edificio empiezan desde el número 101, pudiendo tener el apartamento 102 del edificio E1 y el apartamento 102 del edificio E2, es decir, la entidad APARTAMENTO tiene una restricción de identificación con EDIFICIO.
Pongamos otro ejemplo, si identificamos al alumnado por su número de lista y por el grupo al que pertenecen, tendremos que no será el mismo estudiante el número 1 del grupo 1K que el estudiante 1 del grupo 2K, de manera que tendremos una restricción de identificación entre la entidad ESTUDIANTE y la entidad GRUPO.
Débil o fuerte
    
Hay casos en los que una entidad tiene relación con varias entidades, comportándose como débil en una, y como fuerte en otras. Es por ello, que además de marcar la entidad como débil, debemos marcar la relación con un doble rombo.
Veámoslo con un ejemplo. Si sobre la línea de pedido, añadimos una relación 1:N con observaciones sobre la misma, tendríamos el siguiente modelo, donde LINEA_PEDIDO es una entidad débil respecto a la relación CONTENER, pero hace de entidad fuerte respecto a la relación TENER.
Cardinalidades exactas
En ocasiones sabemos la cantidad exacta de ocurrencias con las que se puede relacionar una entidad. En dicho caso, seguirán siendo relaciones 1:N o N:M, pero en el modelo, indicaremos la cantidad de ocurrencias.
Por ejemplo, si en una clase se matriculan un mínimo de 5 estudiantes y un máximo de 24, y un estudiante se matricula en al menos 2 clases y 6 como máximo, tendremos:
    
Supuesto III Empresa
Vamos a ampliar el sistema de información anterior para almacenar más información. El nuevo sistema es:
La empresa está organizada en departamentos. Cada uno tiene un nombre único, el número del despacho en el que se ubica y un empleado que lo dirige. Nos interesa la fecha que empezó a dirigirlo.
Cada departamento controla una serie de proyectos, los cuales tienen nombre y número únicos.
De cada empleado nos interesa el DNI, nombre, fecha de nacimiento, salario y departamento en el que trabaja. Cada empleado puede trabajar en más de un proyecto, dedicándole un determinado número de horas a la semana en cada proyecto.
Finalmente, queremos guardar también los familiares de cada empleado, para administrar información relativa a las pólizas de seguros. De los familiares, queremos saber el nombre, fecha de nacimiento y parentesco con el empleado.
Solución
Si volvemos a repetir el mismo proceso que hemos realizando anteriormente, vamos a localizar las entidades y las relaciones buscando los sustantivos y los verbos:
La empresa está organizada en departamentos. Cada uno tiene un nombre único, el número del despacho en el que se ubica y un empleado que lo dirige. Nos interesa la fecha que empezó a dirigirlo.
Cada departamento controla una serie de proyectos, los cuales tienen nombre y número únicos.
De cada empleado nos interesa el DNI, nombre, fecha de nacimiento, salario y departamento en el que trabaja. Cada empleado puede dedicarse a más de un proyecto, facturando un determinado número de horas a la semana a cada proyecto.
Finalmente, queremos guardar también los familiares que tiene cada empleado, para administrar información relativa a las pólizas de seguros. De los familiares, queremos saber el nombre, fecha de nacimiento y parentesco con el empleado.
Resumiendo, hemos localizado:
- Entidades: 
EMPLEADO,DPTO,PROYECTOyFAMILIAR. - Relaciones:
TRABAJARentreEMPLEADOyDPTO.SER_JEFEentreEMPLEADOyDPTO.CONTROLARentreDPTOyPROYECTO.DEDICARentreEMPLEADOyPROYECTO.TENERentreEMPLEADOyFAMILIAR.
 
Si nos centramos en las cardinalidades de las relaciones, tenemos:
Card(EMPLEADO, TRABAJAR) = (0, 1)yCard(DPTO, TRABAJAR) = (0, N)Card(EMPLEADO, SER_JEFE) = (0, 1)yCard(DPTO, SER_JEFE) = (1, 1)Card(DPTO, CONTROLAR) = (0, N)yCard(PROYECTO, CONTROLAR) = (1, 1)Card(EMPLEADO, DEDICAR) = (0, N)yCard(PROYECTO, DEDICAR) = (1, N)Card(EMPLEADO, TENER) = (0, N)yCard(FAMILIAR, TENER) = (1, 1)
Finalmente, los atributos de las entidades y las relaciones son:
- Atributos de 
EMPLEADO:dni(atributo identificador),nombre,fecha de nacimiento,salario. - Atributos de 
DPTO:nombre(atributo identificador),número de despacho. - Atributos de 
PROYECTO:nombreynúmero(ambos atributos identificadores). - Atributos de 
FAMILIAR:nombre(atributo identificador),fecha de nacimiento,parentesco. - Atributos de las relaciones:
SER_JEFE:fecha de inicioDEDICARSE:horas semanales
 
Con estas consideraciones, el modelo resultante es:
    
Hemos considerado la relación TENER como una relación con una restricción de identificación, ya que un familiar no tiene sentido sin el empleado al que pertenece, y además, se identifica por su nombre y por el empleado al que pertenece. Respecto al parentesco, aunque podríamos pensar que pertenece a la relación TENER, lo hemos colocado en la entidad FAMILIAR ya que el familiar depende del empleado, y por tanto, duplicaríamos el familiar si tuviera parentesco con varios empleados.
Una alternativa sería que el familiar se identificara por un código o id, eliminando la restricción de identificación, y por lo tanto, un familiar podría ser de más de un empleado a la vez, como podría ser el caso de un hijo que trabaja en la misma empresa que sus padres, o dos hermanos que trabajan con una tercera empleada, que es el esposa de uno y la hermana del otro. En este caso, el atributo de parentesco pasaría a la relación TENER, ya que el parentesco dependería del empleado y no del familiar.
Pérdida expresiva¶
En ocasiones, los modelos conceptuales no son capaces de expresar todas las restricciones, relaciones o propiedades el mundo real, ya sea por algunas relaciones muy complejas, dependencias temporales o reglas de negocio.
En estos casos, se dice que el modelo sufre una pérdida expresiva (o también pérdida semántica), y para evitar ambigüedades, es recomendable documentar dichas pérdidas mediante notas de diseño en el pie del modelo.
Ejemplos de pérdidas expresivas pueden ser "Todo cliente debe haber nacido en la misma provincia que la tienda donde realiza el pedido", "Un empleado no puede trabajar en proyectos de departamentos diferentes al suyo", etc...
Si nos centramos en el modelo del Supuesto III Empresa, y el sistema de información nos dijese que "Un empleado no puede ser jefe de su propio departamento", tendríamos una pérdida expresiva, ya que el modelo no puede expresar dicha restricción, y por lo tanto, en el pie del modelo pondríamos una nota de diseño indicando dicha restricción, como por ejemplo:
- PE: "Un empleado no puede ser jefe de su propio departamento".
 
En algunas ocasiones, las pérdidas expresivas se pueden representar mediante restricciones en las relaciones, como la exclusividad o inclusividad, pero que nosotros, en este curso, no vamos a representar gráficamente (sólo lo soportan algunos modelos).
El modelo Entidad Relación Extendido¶
Con el paso de los años, y dadas ciertas carencias del modelo entidad relación, a mediados de los años 80 se extendió con la incorporación de los conceptos de clase y subclase, junto con los conceptos de generalización y especialización, así como la agregación de entidades, dando lugar al modelo Entidad Relación Extendido (EER).
Generalización¶
La descomposición de tipos de entidad en varios subtipos o subclases permite identificar jerarquías de entidades, entre una entidad general, que denominamos entidad superclase (o entidad padre), que se puede especializar en entidades subclase (o entidades hijas):
- La entidad superclase modelan las características comunes de la entidad vista de una forma genérica.
 - Las entidades subclase modelan las características propias de sus especializaciones.
 
Es necesario que se cumpla que toda ocurrencia de una entidad subclase sea también una ocurrencia de su entidad superclase, propagando sus características de padres a hijos, lo que se denomina herencia de propiedades.
Generalización vs Especialización
Se dice que tenemos una generalización, cuando dos o más tipos de entidades van a compartir diferentes atributos. Para ello, la entidad superclase contendrá aquellos atributos comunes a las subclases. En cambio, se dice que realizamos una especialización cuando un tipo de entidad tiene algunos atributos que tienen sentido para algunas subclases, pero no para todas. Para ello, cada subclase contendrá sus atributos específicos, y los comunes se colocan en la superclase.
Así pues, se dice que la generalización va de abajo hacia arriba, subiendo los atributos comunes al padre, y en consecuencia, la especialización va de arriba a abajo, colocando en los hijos los atributos específicos que no comparten todas las subclases.
Con generalización y la especialización se establece una relación ES-UN (en inglés, IS-A), indicando que una entidad hijo ES-UN con la entidad padre. Por ejemplo, si la superclase es VEHICULO, ejemplos de subclases serían CAMION, AUTOBUS, MOTO, etc... ya que un CAMION es un VEHICULO.
En la generalización/especialización, las características (atributos o interrelaciones) de la entidad superclase se propagan hacia las entidades subclase. Es lo que se denomina herencia de propiedades.
    Las generalizaciones siempre se representan en vertical, situando la entidad superclase arriba y las subclases debajo. Para conectarlas, se utiliza un círculo que puede contener la letra d o la letra o de forma similar al ejemplo que tenemos en el lateral, para indicar que la especialización es disjunta o solapada (overlap). Entre la clase padre y el círculo, si se utiliza una línea simple indicamos que es una especialización parcial y si es doble, que se trata de una generalización total.
Finalmente, el circulo conecta con los hijos mediante una línea que contiene un arco indicando el sentido del padre a los hijos.
Así pues, en el ejemplo tenemos que un LIBRO tiene un isbn y un título. Y que un EBOOK ES-UN LIBRO y que EN_PAPEL también ES-UN LIBRO. Un EBOOK en total tiene tres atributos, los dos que hereda del padre, más el formato del ebook. De forma similar, EN_PAPEL, también tiene tres atributos, los dos que hereda de LIBRO más el número de páginas de la copia impresa.
Tipos¶
Cuando definimos una especialización es muy importante definir cómo se relacionan las superclases con las subclases.
Vamos a centrarnos en un supuesto donde tenemos una superclase EMPLEADO y tenemos tres subclases: DIRECTIVO, TECNICO y COMERCIAL.
Si nos centramos en la cantidad de subtipos posibles tenemos:
- Total: La superclase pertenece obligatoriamente a alguna de las subclases. No puede haber un 
EMPLEADOque no sea niDIRECTIVO, niTECNICO, niCOMERCIAL. Se representa uniendo mediante una línea doble (||) la superclase con el círculo. - Parcial: La superclase puede no pertenecer a alguna de las subclases. Podríamos tener un  
EMPLEADOque no sea niDIRECTIVO, niTECNICO, niCOMERCIAL. Se representa uniendo mediante una línea sencilla (|) la superclase con el círculo. 
Y si ponemos en foco en la exclusividad de las subclases:
- Disjunta / Exclusiva: La superclase sólo pertenece a una de las subclases. Si un 
EMPLEADOes unDIRECTIVO, no puede ser unTECNICOni unCOMERCIAL. Se representa poniendo unaddentro del círculo. - Solapada: La superclase puede pertenecer a varias de las subclases a la vez. Un 
EMPLEADOpuede ser unDIRECTIVOy unCOMERCIALa la vez. Se representa poniendo unaodentro del círculo. 
Con lo cual, se pueden dar las siguientes combinaciones:
Total || | 
Parcial  | | 
|
|---|---|---|
Disjunta(d) | 
![]()  | 
![]()  | 
Solapada(o) | 
![]()  | 
![]()  | 
Supuesto IV Tienda
Se pide diseñar la base de datos de una tienda, la cual está organizada por departamentos, que contenga información sobre los trabajadores y los artículos que se ofertan.
Se deben tener en cuenta las siguientes restricciones:
- De todos los trabajadores nos interesa almacenar su DNI, nombre completo y número de teléfono, así como el departamento en el que trabajan.
 - Existen tres tipos de trabajadores: gerentes (del que guardaremos el bonus anual), jefes (nos interesa almacenar cuantos vendedores tiene a su cargo) y vendedores (de cada vendedor, guardaremos su sueldo base y la zona donde trabaja).
 - Cada departamento lo dirige un gerente, aunque se puede dar el caso que tengamos gerentes que no dirijan ningún departamento, pero nunca dirigirán más de uno.
 - Un gerente tiene a su cargo a un cierto número de jefes y éstos a su vez a un cierto número de vendedores.
 - En cuanto a los productos nos interesa su código, nombre y precio, y departamento en el que se encuentran.
 - Cada producto lo pueden vender muchos vendedores, y cada vendedor, a su vez, puede vender muchos productos. Además, cada vendedor le aplicará un determinado descuento a los productos con los que trabaja.
 
Solución
    
Primero localizamos las entidades y sus atributos:
- Entidades: 
TRABAJADOR,DPTO,PRODUCTO. Los trabajadores a su vez, se descomponen en las subclasesVENDEDOR,JEFEyGERENTE. - Atributos: los trabajadores se identifican por su 
dni, mientras que los departamentos y los productos por sucodigo. 
Las relaciones son:
- Relación 1:N nombrada como 
PERTENECERentreTRABAJADORYDPTO, ya que de los trabajadores nos interesa "el departamento en el que trabajan" y se entiende que a un departamento pertenecerán varios trabajadores. - Generalización total y disjunta entre 
TRABAJADORy sus hijosVENDEDOR,JEFEyGERENTE, cada uno con sus propios atributos. Destacar que el atributo decantVendedoreses derivado, ya que se obtiene de la cardinalidad de la relaciónSUPERVISAR. - Relación 1:1 nombrada como 
DIRIGIRentreDPTOYGERENTE, ya que "Cada departamento lo dirige un gerente, aunque se puede dar el caso que tengamos gerentes que no dirijan ningún departamento, pero nunca dirigirán más de uno" - Relación 1:N nombrada como 
MANDARentreGERENTEYJEFE, ya que "Un gerente tiene a su cargo a un cierto número de jefes". - Relación 1:N nombrada como 
SUPERVISARentreJEFEYVENDEDOR, continuando "y éstos (los jefes) a su vez a un cierto número de vendedores". - Relación 1:N nombrada como 
ENCONTRARentreDPTOYPRODUCTO, ya que "En cuanto a los productos nos interesa ... departamento en el que se encuentran", y entendemos que en un departamento encontraremos varios productos. - Relación N:M nombrada como 
VENDERentreVENDEDORyPRODUCTO, ya que "Cada producto lo pueden vender muchos vendedores, y cada vendedor, a su vez, puede vender muchos productos". Además, añadimos el atributodescuentoen la relación para almacenar el descuento que cada vendedor aplica a los productos. 
Agregación¶
La agregación surge de la limitación que existe en el modelo ER de no permitir expresar relaciones entre relaciones binarias, y en gran medida, haciendo uso de agregaciones podemos evitar hacer uso de relaciones ternarias.
Así pues, una agregación se comporta como una entidad más, con un nivel de abstracción mayor que la propia relación.
Por ejemplo, tengamos el caso de un docente que imparte clase en una determinada aula. El docente dará clase a varios grupos en el aula, y en el aula entran varios docentes. Queda claro que una relación N:M entre DOCENTE y AULA (por ejemplo, IMPARTIR) nos permite modelar este caso. Pero ¿y si queremos registrar las incidencias que se producen en el aula cuando un docente está dando clase? Si unimos la entidad INCIDENCIA con DOCENTE o con AULA, estaríamos perdiendo información.
    Así pues, creamos una entidad asociativa que funciona como una agregación, y la nombramos, por ejemplo como SESION (una sesión lectiva la imparte un docente en un aula) y ésta es la que relacionamos con la entidad INCIDENCIA mediante la relación REGISTRAR. Es importante destacar que la entidad asociativa no tiene atributo identificador, porque realmente es como si tuviera una restricción de identificación respecto a las otras entidades, a modo de entidad débil que necesita de todas las entidades con las que se asocia para identificarse.
El mecanismo de agregación lo que hace es abstraer las entidades y la relación que las asocia para obtener una entidad compleja, conocida como entidad asociativa, que a su vez puede relacionarse como una entidad normal con el resto de entidades de nuestro sistema.
Aunque tiene muchos puntos de contacto con una relación ternaria, la agregación remarca la relación entre una determinada pareja de entidades, al mismo tiempo que no implica una necesaria asociación con la tercera entidad, como si ocurre en las ternarias.
Autoevaluación
A partir del siguiente esquema EER, contesta con verdadero o falso, justificando la respuesta 1:
    
- Una escuela sólo adiestra perros de una única raza.
 - Un supervisor adiestra perros de cualquier raza.
 - Siempre conocemos la fecha en que se adiestra un perro en una escuela.
 - Una escuela 
Epuede adiestrar el mismo perroPen varias fechas distintas. - Si un perro es adiestrado en una escuela, obligatoriamente hay un supervisor para tal tarea.
 - Todos los perros adiestrados en una escuela en concreto (por ejemplo: la 
Escuela1) son supervisados por un único supervisor, que siempre es el mismo para todos esos perros. - Para toda raza conocemos al menos un perro que pertenece a ella.
 - Para una escuela 
Ehay tantas ocurrencias de la entidadESCUELAcomo números de teléfono tiene. - Los perros pueden no tener nombre.
 - La base de datos sólo admite perros de razas puras, sin cruces.
 - Siempre conozco el teléfono de todas las escuelas.
 - Un supervisor, si adiestra a un determinado perro, lo hace una sola vez.
 - Suponiendo que la perrita 
Kryptoha sido o es adiestrada en la escuelaDC Cans, sólo ha ido una vez o está actualmente siendo adiestrada en esa escuela. 
Referencias¶
- 
Herramienta gráfica ERDPlus para la realización de diagramas entidad relación.
 - 
Materiales sobre el módulo de BD:
- Conceptes del model Entitat-Relació. Entitats. Relacions i Diagrames Entitat-Relació - Institut Obert de Catalunya.
 - Modelo Entidad Relación de Jorge Sánchez.
 - Interpretación de Diagramas ER de Javier Gutiérrez.
 - Diseño de modelo lógicos normalizados gestionbasesdatos.readthedocs.io
 - Diseño conceptual de bases de datos, por Luis Valencia y David Orellana, de la Universidad de Sevilla.
 
 
Actividades¶
- 
AC201. (RABD.6 // CE6b, CE6c // 3p) A partir del siguiente sistema de información:
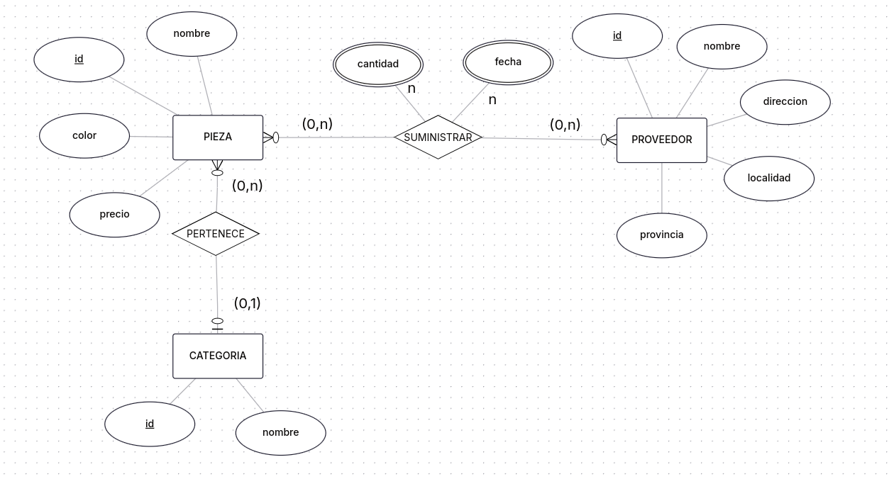
Una empresa vende productos a varios clientes. Se necesita conocer los datos personales de los clientes (nombre, apellidos, dni, dirección y fecha de nacimiento). Cada producto tiene un nombre y un código, así como un precio unitario. Un cliente puede comprar varios productos a la empresa, y un mismo producto puede ser comprado por varios clientes. Los productos son suministrados por diferentes proveedores. Se debe tener en cuenta que un producto sólo puede ser suministrado por un proveedor, y que un proveedor puede suministrar diferentes productos. De cada proveedor se desea conocer el NIF, nombre y dirección.
Se pide:
- Identifica las entidades, atributos y relaciones
 - Una vez identificados, realiza el modelo ER únicamente con las entidades y las relaciones (sin colocar los atributos) y define las cardinalidades de las relaciones
 - Adjunta una foto del resultado y súbelo a Aules.
 
 
- 
AR202. (RABD.6 // CE6b // 3p) A partir del siguiente sistema de información, crea el modelo ER únicamente con las entidades y las relaciones:
Los encargados de transportar las mercancías son los capitanes de cada embarcación, de los que se quiere guardar el DNI, nombre, teléfono, dirección, salario y población en la que vive cuando no navega.
De los contenedores transportados, interesa conocer su código, una descripción y las direcciones tanto del destinatario como del remitente. Un capitán transporta muchos contenedores, y un contenedor sólo puede ser distribuido por un capitán. De los puertos a las que llegan los contenedores interesa guardar el código de puerto y el nombre. Un contenedor sólo puede llegar a un puerto. Sin embargo, a un puerto pueden llegar varios contenedores.
De las embarcaciones que llevan los capitanes, interesa conocer el nombre y la matrícula (cualquiera de los dos puede identificarlo), motor y astillero que lo fabricó. Un capitán puede navegar diferentes embarcaciones en fechas diferentes, y una embarcación puede ser capitaneado por varios capitanes.
 
- 
AC203. (RABD.6 // CE6d // 3p) A partir del siguiente modelo ER, indica las cardinalidades de las relaciones, y a continuación, redacta el texto que daría lugar como resultado este modelo:
    Actividad 203  
- 
AC204. (RABD.6 // CE6d // 3p) A partir de las siguientes cardinalidades, representa el modelo ER resultante:
Card(ANIMAL, PERTENECER) = (1, 1)Card(RAZA, PERTENECER) = (0, N)Card(ANIMAL, CUIDAR) = (0, 1)Card(PERSONA, CUIDAR) = (0, N)Card(VETERINARIO, CURAR) = (0, N)Card(ANIMAL, CURAR) = (0, N)Card(PERSONA, ACUDIR) = (0, 1)Card(VETERINARIO, ACUDIR) = (0, N)
A continuación añade los atributos que consideres oportunos a cada entidad (o relación) para darle sentido al modelo.
 
- 
AC205. (RABD.6 // CE6b, CE6c, CE6e // 3p) Realiza el modelo ER de los siguientes sistemas de información:
- 
205.1: Una empresa ubicada en distintos edificios de distintos polígonos industriales desea registrar la distribución de sus departamentos.
Un departamento puede estar distribuido en varios edificios. Del departamento tenemos su nombre y el número de empleados que lo integran.
De los edificios sabemos su nombre y el número de despachos que tienen. En cada edificio (que está localizado en un polígono industrial, y del que se conoce su nombre y la ciudad en la que está situado) pueden ubicarse distintos departamentos.
Debido a esto, se desea controlar el número de despachos que cada departamento tiene en cada edificio. - 
205.2: Una pequeña empresa telefónica desea crear una base de datos para el control de las llamadas efectuadas exclusivamente entre sus clientes.
Dispondrá de información sobre las terminales de su red (si se trata de teléfonos móviles o fijos, el no de teléfono y el nombre del cliente), y de cada llamada realizada entre ellos se almacenará: números de teléfono del emisor y el receptor de la llamada, la hora de comienzo de la misma y su duración. 
 - 
 
- 
AR206. (RABD.6 // CE6b, CE6c, CE6e // 3p) Realiza el modelo ER de una base de datos que almacenará información sobre los ríos de España.
En esta base de datos vamos a almacenar el nombre y el número de habitantes de todas las comunidades autónomas, el nombre y el número de habitantes de algunas ciudades, así como la autonomía a la que pertenecen.
Se desea conocer el nombre, longitud y caudal de algunos ríos, registrando las ciudades (de entre las que tenemos almacenadas) por las que pasan, así como las comunidades que bañan. Además, se guardará el número de kilómetros que de cada río discurren por cada comunidad autónoma. 
- 
AP207. (RABD.6 // CE6b, CE6c, CE6e // 3p) Realiza el modelo ER del siguiente sistema de información:
Una agencia de viajes pretende informatizar su gestión, que hasta ahora se venía haciendo de forma manual. De cada viaje se tiene la siguiente información: código del viaje, nombre del viaje y países visitados
Cada viaje se desarrolla en una serie de jornadas (días). De cada jornada se desea mantener la siguiente información: número de la jornada en el viaje, descripción, localidad de partida, localidad de destino y localidades intermedias que se visitan (se puede visitar 0,1 o más localidades intermedias), principal medio de transporte utilizado (0 o 1), kilómetros recorridos y hotel de pernocta (puede ocurrir que una jornada no incluya ningún hotel de pernocta, por ejemplo, una jornada de vuelo).
En un viaje se visitan uno o más países. De cada país se cuenta con la siguiente información: nombre, pasaporte (si/no), localidad capital y descripción.
De cada localidad se desea conocer su nombre, país y descripción. Es posible que en una jornada se visiten localidades situadas en países distintos a los indicados como visitados en el viaje.
De cada medio de transporte se desea mantener su código y descripción. De cada hotel se desea conocer la siguiente información: código de hotel, nombre del hotel, categoría 1 a 6 estrellas, número de fax, número de teléfono, localidad en que se haya situado, país, descripción y hotel de reserva que lo sustituye en caso de que no haya plazas. En una localidad puede haber situados más de un hotel, pero sólo uno será titular para una jornada determinada.
 
- 
AC208. (RABD.6 // CE6b, CE6c, CE6e // 3p) Completa el siguiente modelo ER a partir del siguiente sistema de información sobre una prueba ciclista, teniendo en cuenta que no están modeladas todas las entidades, relaciones y/o atributos:
A los ciclistas inscritos en la prueba se les asigna un dorsal único. De cada ciclista participante se desea conocer su edad, nombre y equipo al que pertenece. De cada equipo se desea conocer su director.
La prueba es por etapas. De cada etapa se registra el número de etapa, los kilómetros, la ciudad de salida y la de llegada (con unas breves reseñas geográficas, históricas y económicas) y los puertos por los que pasa la etapa (nombre, altura, categoría).
Se quiere conocer qué ciclista ha ganado en cada puerto y quién ha ganado cada etapa.
    Actividad 208  
- 
AC209. (RABD.6 // CE6b, CE6c, CE6e // 3p) Realiza el modelo ER del siguiente sistema de información sobre cine:
De cada película le interesará conocer el título, el año de producción, la nacionalidad, y los datos (nombre, fecha de nacimiento y nacionalidad) de los intérpretes (como mucho los 6 intérpretes principales), del director y los autores del guion en el que está basada la película. De este último -el guion- se sabrá además el título.
También desea conocer los posibles Oscars ganados por cada película en las modalidades de: mejor película, mejor guion, mejores intérpretes y mejor director.
Por último, se tendrán identificadas las películas que son remakes de otras, conociendo en ese caso, la película original y los distintos remakes.
 
- 
AC210. (RABD.6 // CE6b, CE6c, CE6e // 3p) Realiza el modelo ER del siguiente sistema de información sobre un museo:
Se desea almacenar por cada museo un código, nombre, provincia, dirección. Cada museo dispone de una serie de salas donde se muestran sus obras; cada sala se identifica con un número consecutivo dentro del código del museo al que pertenece, además se almacena su ubicación y tamaño en metros cuadrados. Cada museo dispondrá, al menos, de una sala de exposición.
Se necesita personal para controlar el sistema, es decir, trabajadores especializados en tres diferentes funciones: personal de vigilancia al cual se le asigna un número de control y un número de arma, personal de conservación del cual se registra su función y personal de gestión para labores administrativas, que nos interesa su nivel contable. Para todo el personal es necesario almacenar su DNI, nombre y el número de la seguridad social. Un trabajador tiene exclusividad en un museo. Cada sala está vigilada siempre por un solo trabajador del área de vigilancia. Cada vigilante tiene su propia sala de vigilancia de la que es responsable, aunque hay vigilantes que se encargan de otras áreas del museo. A veces, las labores del personal de vigilancia son delicadas, por ello hay un trabajador con funciones de coordinador para cada grupo de vigilantes, aunque no todos los trabajadores tienen coordinador ni todos los trabajadores son coordinadores. No hay más de un coordinador por grupo.
Además, se quiere registrar las visitas del público; con respecto al visitante el DNI, nombre, teléfono y el museo o museos que ha visitado en una o varias fechas, teniendo en cuenta que el visitante puede entrar al museo o museos el mismo día varias veces en distintas horas. Es necesario registrar dichas fechas y horas.
Todos los museos han sido inaugurados, abiertos al público y visitados desde hace tiempo.
 
- 
AP211. (RABD.6 // CE6b, CE6c, CE6e // 3p) Realiza el modelo ER del siguiente sistema de información sobre un campeonato de ajedrez que gestiona toda la información participantes, alojamientos y partidas:
En el campeonato participan jugadores y árbitros; de ambos se requiere conocer el número de asociado, nombre, dirección, teléfono de contacto y campeonatos en los que han participado (como jugador o como árbitro). De los jugadores se precisa además el nivel de juego en una escala de 1 a 10. Ningún árbitro puede participar como jugador.
Los países envían al campeonato un conjunto de jugadores y árbitros, aunque no todos los países envían participantes. Todo jugador y árbitro es enviado por un único país. Un país puede ser representado por otro país. Cada país se identifica por un número correlativo según su orden alfabético e interesa conocer además de su nombre, el número de clubes de ajedrez existentes en el mismo.
Cada partida se identifica por un numero correlativo (
codigop), la juegan dos jugadores y la arbitra un árbitro. Interesa registrar las partidas que juegan cada jugador y el color (blancas o negras) con el que juega. Ha de tenerse en cuenta que un árbitro no puede arbitrar a jugadores enviados por el mismo país que le ha enviado a él. Todo participante participa en al menos una partida.Tanto jugadores como árbitros se alojan en uno de los hoteles en los que se desarrollan las partidas, se desea conocer en qué hotel y en qué fechas se ha alojado cada uno de los participantes. Los participantes pueden no permanecer en el mismo hotel que se realiza el campeonato durante todo el campeonato, sino acudir cuando tienen que jugar alguna partida alojándose en el mismo o distinto hotel. De cada hotel, se desea conocer el nombre, la dirección y el número de teléfono.
El campeonato se desarrolla a lo largo de una serie de jornadas (año, mes, día) y cada partida tiene lugar en una de las jornadas aunque no tengan lugar partidas todas las jornadas.
Cada partida se celebra en una de las salas de las que pueden disponer los hoteles, se desea conocer el número de entradas vendidas en la sala para cada partida. De cada sala, se desea conocer la capacidad y medios de que dispone (radio, televisión, video...) para facilitar la retransmisión de los encuentros. Una sala puede disponer de varios medios distintos.
De cada partida se pretende registrar todos los movimientos que la componen. La identificación de movimiento se establece en base a un numero de orden dentro de cada partida: para cada movimiento se guardan la jugada (5 posiciones) y un breve comentario realizado por un experto.
 
- 
AC212. (RABD.6 // CE6b, CE6c, CE6e // 3p) Realiza el modelo ER del siguiente sistema de información sobre las cadenas de radio del panorama radiofónico:
De cada cadena conoceremos el nombre, el género (musical, de noticias, deportiva, ...) y además, el nombre de las provincias en las que emite, teniendo en cuenta que una cadena puede tener varias emisoras en una misma provincia, cada una de ellas emitiendo en su correspondiente dial.
Por otra parte, conoceremos el nombre y la antigüedad de todos los empleados de cada cadena de radio. De los técnicos conoceremos además su especialidad (de sonido, de archivo, de mantenimiento, ...) y de los locutores los programas que presentan.
Sabremos, para cada programa, su nombre, la hora de inicio, su duración en minutos y la cadena de radio que lo emite.
Hemos de tener en cuenta además que cada locutor puede presentar un máximo de tres programas distintos y que cada programa es presentado como mucho por cinco locutores.
Los programas pueden tener un patrocinador del que conoceremos el nombre y el aporte económico; distintos programas pueden tener el mismo patrocinador.
 
- 
AR213. (RABD.6 // CE6b, CE6c, CE6e // 3p) Realiza el modelo ER del siguiente sistema de información sobre la Eurocopa:
Nos interesa conocer el nombre de cada selección y su indumentaria habitual (color de la camiseta, del pantalón y las calzas), el nombre del seleccionador, dni o número de pasaporte, país de origen, fecha de nacimiento y el número de años que éste lleva en el cargo. Además, siguiendo con la información de cada equipo, los nombres de los jugadores, el dorsal en la selección, el cual identifica al jugador, y su posición (portero, defensa, centrocampista, ...) de los 22 jugadores de cada selección.
Además, se desea almacenar información de todos los partidos jugados por cada equipo: la fecha, el lugar, el equipo local, el visitante y el resultado (número de goles del equipo local y del visitante), así como la fase del partido (claisificatorio, cuartos, semifinal o final). Por supuesto, también necesitamos saber qué jugadores han disputado dicho partido. Ten en cuenta que dos equipos se pueden enfrentar más de una vez a lo largo de la competición.
En cada gol marcado de cada partido se debe conocer, el orden en dicho partido en que se marca el gol, el jugador que lo marca, el portero que lo encaja, el minuto de juego y el tipo de gol (de falta, de penalti, en jugada, etc...).
 
- AP214. (RABD.6 // CE6b, CE6c, CE6e // 3p) Estudia cómo se representan las generalizaciones y las agregaciones mediante otras notaciones utilizando los recursos recomendados en el apartado de Referencias.
 
- 
AC215. (RABD.6 // CE6b, CE6c, CE6d, CE6e // 3p) A partir del siguiente modelo EER sobre un concurso de cocina:
    Modelo ER Cocina Contesta las siguientes cuestiones justificando tu respuesta:
- ¿Cuantos tipos de concursantes hay? ¿Podemos tener más? ¿Y están relacionados entre sí?
 - ¿Todo 
AMATEURtutela a unPROFESIONAL, o es al revés? - ¿Qué tipo de relación existe entre 
EDICIONyPREMIO. ¿Se puede repetir el mismo premio en diferentes ediciones? - ¿Puede un restaurante ganar el mismo premio en fechas diferentes?
 - ¿Puede ganar el concurso un restaurante que lo dirige un concursante de un país diferente?
 - ¿Para qué sirve el atributo 
contratode la relaciónTRABAJARentreRESTAURANTEyPROFESIONAL - Respecto a las recetas, ¿por qué tiene una relación reflexiva?
 - ¿Puedo tener recetas para los intolerantes a la fructosa y a la lactosa, o sólo a uno de ellos?
 - Si eliminamos la entidad 
PAIS, ¿qué cambios habría que hacer en el modelo para que siguiera expresando lo mismo? 
 
- 
PY216. (RABD.6 // CE6b, CE6c, CE6d, CE6e // 10p) Una vez que ya tenemos unas nociones básicas sobre el modelado conceptual de datos, llega el momento de concretar el sistema de información y crear el modelo de datos del Reto I - Diseñamos de nuestro equipo.
Toda solución debe:
- Tener un mínimo de 6 entidades.
 - Utilizar relaciones con diferentes cardinalidades.
 - Emplear atributos de diferente tipo.
 - (opcional) Utilizar una generalización o agregación.
 
Se debe entregar un informe con el sistema de información, el modelo EER y describir las decisiones tomadas en su elaboración.
Se utilizará una rúbrica para su evaluación en base a la siguiente lista de cotejo:
- Todas las entidades tienen un atributo que las identifica.
 - La nomenclatura es homogénea en todo el modelo.
 - Las entidades se nombran en singular y mayúsculas.
 - Las relaciones se nombran con verbos en mayúsculas.
 - Los atributos se nombran en minúsculas.
 - Todas las relaciones indican la cardinalidad
 
 
- AR217. (RABD.6 // CE6b, CE6c, CE6d, CE6e // 3p) Una vez finalizada la unidad, responde todas las preguntas del cuestionario inicial, con al menos un par de líneas para cada una de las cuestiones.
 
Actividades resueltas¶
A lo largo de esta unidad hemos ido resolviendo diversos sistemas de información, como son:
- Supuesto I - Empresa
 - Supuesto II - Carreteras
 - Supuesto III - Empresa ampliada
 - Supuesto IV - Tienda
 
Otros sistemas de información resueltos, cortesía de Jesús Vives son:
Supuesto V Proveedores
Tenemos que diseñar una base de datos sobre proveedores y disponemos de la siguiente información:
- De cada proveedor conocemos su nombre, dirección, localidad, provincia y un identificador de proveedor que será único para cada uno de ellos.
 - Nos interesa llevar un control de las piezas que nos suministra cada proveedor. Es importante conocer la cantidad de las diferentes piezas que nos suministra y en qué fecha lo hace. Tenga en cuenta que un mismo proveedor nos puede suministrar una pieza con el mismo identificador en diferentes fechas. El diseño de la base de datos debe permitir almacenar un histórico con todas las fechas y las cantidades que nos ha proporcionado un proveedor.
 - Una misma pieza puede ser suministrada por diferentes proveedores.
 - De cada pieza conocemos un identificador que será único, nombre, color, precio y categoría.
 - Pueden existir varias categorías y para cada categoría hay un nombre y un identificador de categoría único.
 - Una pieza sólo puede pertenecer a una categoría.
 
Solución
    
Supuesto VI Artículos y pedidos
Una base de datos para una pequeña empresa debe contener información acerca de clientes, artículos y pedidos. Hasta el momento se registran los siguientes datos en documentos varios:
- 
Para cada cliente: Número de cliente (único), Direcciones de envío (varias por cliente), Saldo, Límite de crédito (depende del cliente, pero en ningún caso debe superar los 20.000 €) y un Descuento.
 - 
Para cada artículo: Número de artículo (único), Fábricas que lo distribuyen, Existencias de ese artículo en cada fábrica, Descripción del artículo.
 - 
Para cada pedido: Cada pedido tiene una cabecera y el cuerpo del pedido. La cabecera está formada por el número de cliente, dirección de envío, un número de pedido y fecha del pedido. El cuerpo del pedido son varias líneas, en cada línea se especifican el número de línea y la cantidad del artículo solicitado en dicha línea. El número de línea se puede repetir, pero no puede repetirse dentro del mismo pedido
 
Además, se ha determinado que se debe almacenar la información de las fábricas. Sin embargo, dado el uso de distribuidores, se usará: Número de la fábrica (único) y Teléfono de contacto. Y se desean ver cuántos artículos (en total) provee la fábrica. También, por información estratégica, se podría incluir información de fábricas alternativas respecto de las que ya fabrican artículos para esta empresa.
Nota: Una dirección se entenderá como Número, Calle, Comuna y Ciudad. Una fecha incluye la hora.
Se pide hacer el diagrama ER para la base de datos que represente esta información.
Solución
    
Supuesto VII Sistema de ventas
Nos han contratado para hacer una BD que permita apoyar la gestión de un sistema de ventas. La empresa necesita llevar un control de proveedores, clientes, productos y ventas.
Un proveedor tiene un NIF, nombre, dirección, teléfono y página web. Un cliente también tiene NIF, nombre, dirección, pero puede tener varios teléfonos de contacto. La dirección se entiende por calle, número, ciudad y provincia.
Un producto tiene un identificador único, nombre, precio actual, stock y nombre del proveedor. Además se organizan en categorías, y cada producto va sólo en una categoría. Una categoría tiene identificador, nombre y descripción.
Por razones de contabilidad, se debe registrar la información de cada venta con un id, fecha, cliente, descuento y monto final. Además, se debe guardar el precio del producto en el momento de la venta, que puede ser diferente el precio actual de producto (esto es habitual, en ocasiones a los buenos clientes le hacemos un descuento al cliente, precio especial...), y la cantidad vendida en dicha venta y el monto total por el producto, entendiéndose como la cantidad vendida por el precio del producto en el momento de la venta.
Solución
    
Supuesto VIII Cadena editorial
Tenemos esta información sobre una cadena editorial:
- La editorial tiene varias sucursales, con su domicilio, teléfono y un identificador de sucursal.
 - Cada sucursal tiene varios empleados, de los cuales tendremos su nombre, apellidos, NIF y teléfono. Un empleado trabaja en una única sucursal.
 - En cada sucursal se publican varias revistas, de las que almacenaremos su título, número de registro, periodicidad y tipo.
 - Una revista puede ser publicada por varias sucursales.
 - La editorial tiene periodistas (que no trabajan en las sucursales) que pueden escribir artículos para varias revistas. Almacenaremos los mismos datos que para los empleados, añadiendo su especialidad.
 - En algunos casos los periodistas forman parejas de trabajo. Queremos saber que parejas forman. Eso sí, los periodistas sólo pueden formar una pareja de trabajo.
 - También es necesario guardar las secciones fijas que tiene cada revista, que constan de un título y una extensión.
 - Para cada revista, almacenaremos información de cada ejemplar, que incluirá la fecha, número de páginas y el número de ejemplares vendidos.
 
Se pide hacer el diagrama ER para la base de datos que represente esta información.
Solución
    
- 
1) F, 2) V, 3) V, 4) F, 5) F, 6) F, 7) F, 8) F, 9) V, 10) V, 11) F, 12) F, 13) V ↩
 










